请扫码了解课程详情
请扫码了解课程详情
请扫码了解课程详情
北京考区2026年临床执业医师资格考试报名条件与流程!
根据往年安排,2026年医师资格考试的网上报名预计于1月下旬至2月中旬启动。报名通道开启后,紧接着就是关键的现场审核环节。你的报名材料都提前准备好了吗?为了帮助大家从容应对,昭昭医考小编为你整理了北京考区2025年报名条件与流程,供2026年考生参考,但请注意最终须以最新官方通知为准。
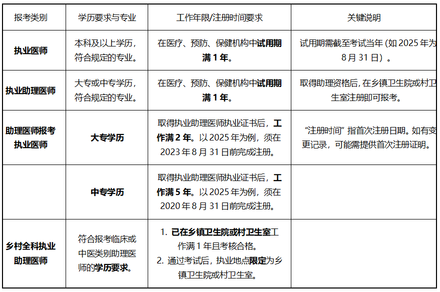
📝 核心报名条件要求

🏥 北京考区本地化政策
在北京报名,除满足以上通用条件外,还需特别注意以下本地化要求:
社保要求:大部分考生需提交与试用机构一致的、至少连续三个月的社保缴纳凭证(截止现场审核日期)。
试用机构要求:考生应选择本人工作医疗机构所在区作为报考考点。试用机构需持有有效的《医疗机构执业许可证》副本。
材料提交:北京考区实行“线上预审+现场审核”结合的方式。考生需在国家医学考试网提交电子材料,再按各考点通知的时间地点,携带纸质材料进行现场审核。
📅 报考流程与重要时间节点(2025年参考)
网上报名:通常在每年1月下旬至2月中旬(2025年为2月8日至21日),统一在国家医学考试网进行。
现场审核:网上报名后,各考点会安排2月底至3月的现场审核(具体时间地点需查看各考点通知)。
考试缴费:实行两次缴费。资格审核通过后缴实践技能考试费,技能考试通过后再缴综合笔试费。
准考证打印:一般在考前1-2周,登录国家医学考试网打印。
“一年两试”:临床、中医类别部分考生,如技能考试通过但第一次综合笔试未过,可报考第二次笔试,报名时间通常在9月。
✅ 2026年考生准备建议清单
为了让你能系统性地准备,可以提前核查并备齐以下材料:
身份与学历证明:有效身份证、毕业证书、学位证书(本科及以上)、学信网学历认证/中专学历认证报告。
工作与资质证明:《医师资格考试试用期考核证明》、试用机构的《医疗机构执业许可证》副本复印件、带教老师执业证书复印件。
北京本地所需材料:连续至少三个月的北京社保缴纳记录。
助理报考执业补充材料:执业助理医师《资格证书》和《执业证书》、如注册有变更需提供首次注册证明。
其他可能用到的材料:近期小二寸白底证件照、应届生承诺书、短线医学加试申请表等。
重要提示:以上信息均基于2025年北京考区的官方文件整理。2026年的具体政策(如报名时间、社保时长要求等)可能会有调整,请务必以届时发布的最新官方通知为准。
26年临床课程上线
全程冲刺学习方案
精讲好课配套书籍
👇扫描下方二维码开始备考👇

更多医考相关资讯,请持续关注昭昭医考官网!
免责声明:本站所提供的内容均来源于网络,如涉及侵权问题,请联系本站管理员予以更改或删除。
8.54MB 下载数8569 下载
7.36MB 下载数6598 下载
7.98 下载数5698 下载
请扫码进入刷题通关模式
立即扫码 下载资料