请扫码了解课程详情
请扫码了解课程详情
请扫码了解课程详情
“2026年山东中医助理医师报考条件汇总”关于山东2026年医师资格考试的报名条件,目前尚无官方发布信息。不过,了解清楚2025年的政策和流程,对2026年考生规划准备非常有用。昭昭医考小编为了方便2026年的考生提前了解并参考,汇总了2025年山东的核心报名条件、关键时间节点和重要注意事项。
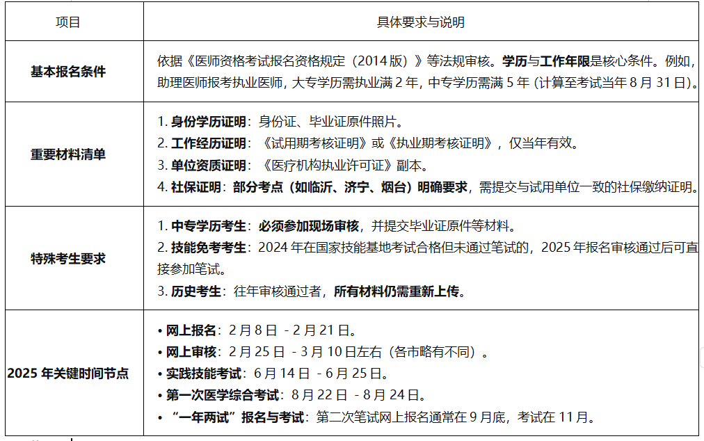
📅 2025年山东医师资格考试报名一览

📝 给2026年考生的特别提醒
上表是2025年的情况,2026年的具体安排请务必以届时官方发布的最新通告为准。但可以提前做好以下准备:
关注政策连续性:部分要求可能在2026年延续。
“一年两试”试点:2025年山东继续开展临床、中医类别“一年两试”,2026年是否继续需关注新通知。
社保与现场审核:部分城市的社保要求和中专学历现场审核规定,可能在2026年继续执行,请提前留意。
推算并关注重要节点:2026年的报名时间很可能仍在1月底或2月初公布。可以参考2025年的时间,提前规划复习,并在年底密切关注以下官方信息发布渠道:
国家级:国家卫生健康委员会官网、国家医学考试网。
省级:山东省卫生健康委员会官网。
市级:所在考点的市卫生健康委员会官网。
26年临床课程上线
全程冲刺学习方案
精讲好课配套书籍
👇扫描下方二维码开始备考👇

更多医考相关资讯,请持续关注昭昭医考官网!
免责声明:本站所提供的内容均来源于网络,如涉及侵权问题,请联系本站管理员予以更改或删除。
15.3MB 下载数6598 下载
12.6MB 下载数9597 下载
8.69MB 下载数5625 下载
请扫码进入刷题通关模式
立即扫码 下载资料