请扫码了解课程详情
请扫码了解课程详情
请扫码了解课程详情
“快讯:山东烟台2025年医师资格证书发放工作现已启动”,请相关考生密切关注官方通知,按时领取证书。

各相关考生:
烟台市将于近日发放2025年合格考生国家医师资格证书,具体要求通知如下:
一、发放时间
2026年3月16日至3月20日(工作日上午9时至11时,下午14时至16时)。
二、发放方式及要求
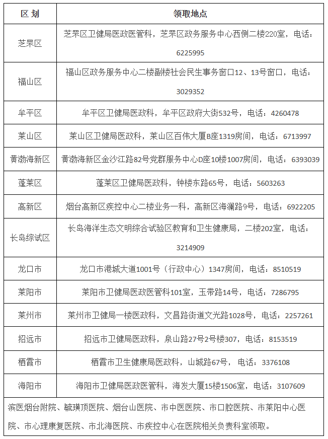
发放方式:考生需要在报名时单位所在地的卫健局或政务服务中心现场领取(详细地址见附表)。
发放要求:须考生本人携带身份证原件;考生本人因特殊情况不能到现场的,必须由代领人携带领取人和考生双方身份证原件领取。

更多医考相关资讯,请持续关注昭昭医考官网!
免责声明:本站所提供的内容均来源于网络,如涉及侵权问题,请联系本站管理员予以更改或删除。
13.02MB 下载数4561 下载
5.36MB 下载数1237 下载
7.26MB 下载数7841 下载
请扫码进入刷题通关模式
立即扫码 下载资料