请扫码了解课程详情
请扫码了解课程详情
请扫码了解课程详情
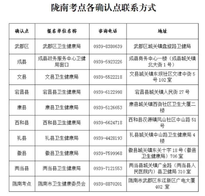
甘肃陇南考点2026年医师资格考试的报名及审核安排已正式公布。请相关考生务必及时查阅官方通知,并按要求提前做好各项准备工作。

根据《国家卫生健康委员会医师资格考试委员会公告》(2026年第1号),依据《中华人民共和国医师法》和《医师资格考试暂行办法》规定,现将甘肃考区2026年国家医师资格考试考生报名有关事项通知如下:
一、网上报名
请各位考生在公告规定的时限内(2026年1月29日10时至2026年2月11日24时),登录国家医学考试中心官网(http://www.nmec.org.cn)考生服务端进行网上报名,如实填写个人信息,确保真实有效。
(一)考生在网报系统上传个人小二寸白底证件照时,应按照系统提示内容下载并运行“医考报名照片检测工具”,网报系统只接受经该工具检测通过且保存后的照片。

(二)现役军人和部队文职人员报名时,须使用有效的居民身份证进行申报,在网报系统本人身份一栏中选择相应的“军人”身份,并填写相关的军官证、警官证、文职干部证、士兵(官)证和军队学员证等证件号码。

(三)对于2025年在国家实践技能考试基地参加实践技能考试,成绩合格但未通过当年医学综合考试的考生,须先通过网上报名,方可参加2026年医学综合考试。
二、资格审核
(一)审核时限工作要求
各考点于2月27日起实施审核工作,在3月12日前完成审核工作。
(二)审核模式
采用线上和线下相结合的审核模式(现役军人和部队文职人员采取线下审核模式,军队现役考生不需进行报名材料上传)。
1.地方考生现场确认、线上审核
考生材料上传:报名材料上传端口1月29日同步开通,请考生在完成网上报名后,按照考生操作指南(见附件1)步骤,登录国家医学考试(甘肃)考生服务系统,上传相关报名材料(报名期间可自行调整,锁定内容后不可更换),并在系统内对上传材料的真实性进行承诺。考生报名成功后需前往各考点指定的确认点(确认点是指对考生材料进行现场确认的机构,由各考点指定并公布)进行现场确认,考点审核人员将对考生报考信息和上传资料进行线上审核,对不符合要求的信息驳回并解锁材料,请考生收到审核信息反馈时,尽快按要求更换增补相应材料,并点击“重新提交”上传。报名信息及上传资料通过审核后,将进行考区复审,考区复审时不再给予补正。
2.部队考生线下审核
现役军人和部队文职人员考生现场审核需要提交考点的纸质材料:
(1)医师资格考试网上报名成功通知单(A4普通纸打印,审核后考生个人保存)。
(2)医师资格考试报名暨授予医师资格申请表(A4普通纸打印)(考点现场确认打印后考生确认签字、单位领导签字并加盖公章后留存考点)。
(3)本人有效身份证明原件及复印件(正反面复印在一张A4纸上)。本人有效身份证件包括第二代居民身份证、临时身份证、军官证、警官证、文职干部证、士兵证、军队学员证;台港澳居民往来大陆通行证和身份证(台、港、澳考生)、护照(外籍考生)(考点审核后留存复印件,原件考生保存)。
(4)毕业证书原件及复印件,港澳台学历考生还须提交教育部留学认证中心出具的《港澳台学历学位认证书》,国外学历考生还须提交教育部留学认证中心出具的《国外学历学位认证书》,同时提供对方国家或地区能够报考医师资格考试的相应证明;大专及以上学历(2001年及以后入学的)还需提供学信网下载打印的《教育部学历证书电子注册备案表》(自发文之日起有效期2个月以上);本省中专学历考生还需提供甘肃职业教育信息网www.gszjxx.cn上下载打印的学籍信息。
(5)执业助理医师申报执业医师考试的,还须提交执业助理医师资格证书、执业证书原件及复印件(执业证上执业地点必须与工作单位名称一致)。
(6)考生试用(或实习)机构出具的《医师资格考试试用期考核证明》或《执业助理医师报考执业医师执业期考核证明》,港澳台和外籍考生还须提交《台湾、香港、澳门居民参加国家医师资格考试实习申请审核表》或《外籍人员参加中国医师资格考试实习申请审核表》(期间变更过几次执业地点的需提供每个执业地点的考核证明,并要求填写带教老师的证书号;如考生执业证丢失或在执业注册过程中有变更记录,导致注册时间不满足报考年限的,须提供首次执业注册证明)。
(7)工作单位是医疗机构的,还须提交该机构《医疗机构执业许可证》副本复印件并加盖公章。
(8)报考传统医学师承或确有专长人员,需提交《传统医学师承出师证书》或《传统医学医术确有专长证书》原件及复印件。
(9)应届毕业生还须填写《应届医学专业毕业生医师资格考试报考承诺书》。
(10)部队现役考生须提供军队相关身份证明原件及复印件,同时出具团级以上政治部门同意报考的证明。
(11)参加短线加试的考生需提交《2026年医师资格考试短线医学专业加试申请表》。
对于利用伪造证件、证明及其他虚假材料报名的,按照《医师资格考试违纪违规处理规定(2014版)》,作出当年考试成绩无效、在2年内不得报考医师资格考试的处理。对于代替他人或者让他人代替自己参加考试的,按照《中华人民共和国刑法修正案(九)》第二十五款,做出处拘役或管制,并处或者单处罚金。同时,按照《医师资格考试违纪违规处理规定(2014版)》,做出当年考试成绩无效,终身不得报考医师资格考试的处理。
(三)审核材料工作要求
1.考生网上填报信息必须与纸质材料一致。所提供表格中凡须考点负责人/法人、本人签字及所在单位盖章等材料缺一不可。
2.考生审核材料复印件由考点留存。
3.考点要指定专人管理线上审核账号、密码,确保数据安全。
三、缴费标准、方式及要求
(一)收费标准
缴费采用网络缴费,依据《国家医学考试中心关于医师资格考试考务费标准的公告》(国医考发〔2016〕88号)、《甘肃省发展和改革委员会、甘肃省财政厅关于调整医师资格等考试费收费标准的复函》(甘发改价格〔2021〕82号)、《关于延续医师资格等考试费收费标准有关事宜的复函》(甘发改价格〔2023〕668号 )文件执行。医师资格实践技能考试289元/人,执业医师资格考试医学综合考试296元/人,执业助理医师资格考试医学综合考试148元/人。
(二)收费要求
甘肃考区医师资格考试实践技能考试费实行网上缴费。请考生及时关注国家医学考试中心官网考生服务端,考区复审通过即开通缴费功能。考生应于缴费公告规定的时间内完成缴费(缴费公告另行通知),对于未完成网上缴费的考生,视为放弃报名,不能参加医师资格考试实践技能考试。对于缴费后因个人原因不参加实践技能考试的考生不予退费。

相关附件需前往官网网站进行下载!
26年临床课程上线
全程冲刺学习方案
精讲好课配套书籍
👇扫描下方二维码开始备考👇

更多医考相关资讯,请持续关注昭昭医考官网!
免责声明:本站所提供的内容均来源于网络,如涉及侵权问题,请联系本站管理员予以更改或删除。
13.02MB 下载数4561 下载
5.36MB 下载数1237 下载
7.26MB 下载数7841 下载
请扫码进入刷题通关模式
立即扫码 下载资料