请扫码了解课程详情
请扫码了解课程详情
请扫码了解课程详情
2026年医师资格考试报名资格审核工作即将截止,请各位考生及时查看官方通知,按要求准备好材料!

根据《国家卫生健康委员会医师资格考试委员会公告》(2026年第1号),现将2026年医师资格考试广西考区有关事项公告如下:
一、考试报名
考试报名包括网上报名和现场审核两个部分。网上报名时间自2026年1月29日10时至2026年2月11日24时。请考生按有关规定如实准确填报个人信息。
现场审核时间为2026年2月27日至2026年3月12日,具体事宜可咨询报名所在地考点办公室。
2025年在国家实践技能考试基地参加实践技能考试,成绩合格但未通过当年医学综合考试的考生,2026年网上报名成功、现场资格审核通过并缴纳考试费后,可直接参加医学综合考试。
请考生注意安排好网上报名和现场审核时间。
二、考试报名条件
考试报名条件按照《医师资格考试报名资格规定(2014版)》执行。
三、实践技能考试
全国考试时间如下:

实践技能考试统一集中在国家实践技能考试基地进行。实践技能考试合格分数线为60分。在国家实践技能考试基地参加考试且成绩合格者,成绩两年有效。
四、医学综合考试第一试
考试实行计算机化考试,军队现役人员、文职人员加试军事医学,院前急救岗位和儿科专业加试相应内容。统一考试时间如下:
(一)计算机化考试

(二)计算机化考试加试

除中医(壮医)专业外,执业医师合格分数线为360分,执业助理医师合格分数线为180分。
以上中医、中医(壮医)专业均包括具有规定学历、师承或确有专长。
五、医学综合考试第二试
2026年在医师资格考试临床类别、中医类别具有规定学历中医实施医学综合考试第二试。已报考当年医师资格考试,实践技能考试合格成绩在有效期内,未通过医学综合考试第一试且无违纪违规行为的考生或医学综合考试第一试缺考及未缴纳考试费的考生,可报名参加医学综合考试第二试。考生网上报名及缴纳考试费时间为9月20日—26日。
统一考试时间如下:
六、考试缴费
广西考区今年继续实行网上缴费。实践技能考试缴费时间为2026年4月3日9时至12日24时,医学综合考试缴费时间另行通知。请考生在实践技能考试结束后登录广西壮族自治区卫生健康委员会网站或关注“健康八桂”、“广西卫生健康人才与技术服务中心”微信公众号查看实践技能考试成绩发布公告和医学综合考试缴费通知。
七、其他事项
(一)医学专业工作实践证明存疑的考生,应按所在考点要求提供相应辅助证明材料。
(二)医学综合考试第一试9月19日开通成绩查询,医学综合考试第二试11月27日开通成绩查询。
(三)医师资格考试报名资格有关规定及考试相关信息,可登录国家卫生健康委和国家中医药管理局网站查询,或者登录国家医学考试网和中国中医药考试认证网查询。
国家卫生健康委网址:http://www.nhc.gov.cn/;
国家中医药管理局网址:http://www.natcm.gov.cn/;
国家医学考试网网址:http://www.nmec.org.cn/;
中国中医药考试认证网网址:http://www.tcmtest.org.cn/。
八、联系方式
(一)考区联系方式。
广西壮族自治区医学考试中心(南宁市青秀区桃源路3号),电话:0771-2618852。
广西壮族自治区卫生健康委员会医政处(南宁市青秀区新民路2号),电话:0771-2825341。
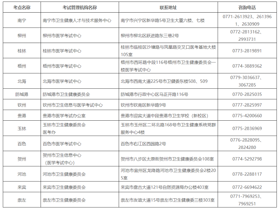
(二)各考点联系方式。
26年临床课程上线
全程冲刺学习方案
精讲好课配套书籍
👇扫描下方二维码开始备考👇

更多医考相关资讯,请持续关注昭昭医考官网!
免责声明:本站所提供的内容均来源于网络,如涉及侵权问题,请联系本站管理员予以更改或删除。
13.02MB 下载数4561 下载
5.36MB 下载数1237 下载
7.26MB 下载数7841 下载
请扫码进入刷题通关模式
立即扫码 下载资料